時光流逝,逐漸老去的父母,需要我們更深切的呵護和關愛。越來越多意想不到的傷害正在威脅他們的健康。而睡眠問題則是困擾老年人身心健康的重要因素之一。入睡困難、睡眠維持困難、早醒等睡眠問題隨年齡增長越發明顯,嚴重時會損害日間功能。老年人為什么會失眠?出現失眠問題時又該怎么辦?本文將為您一一解答。
老年人失眠的概述
與年輕人群相比,失眠在中老年人群中更常見,失眠的患病率隨年齡增加而增加。高達50%的老年人報告有失眠癥狀。然而,失眠并不是衰老過程中的正常環節。
老年人的失眠可能是情境性、持續性或復發性的。退休、住院和新發疾病等事件都可能誘發情境性失眠。當失眠的誘因解除時,失眠癥狀通常也會改善。如果這種情境性失眠如得不到改善,就會發展成慢性失眠。復發性失眠是一種發作性失眠,通常隨著生活中壓力事件的發生而復發。
老年人失眠的危險因素
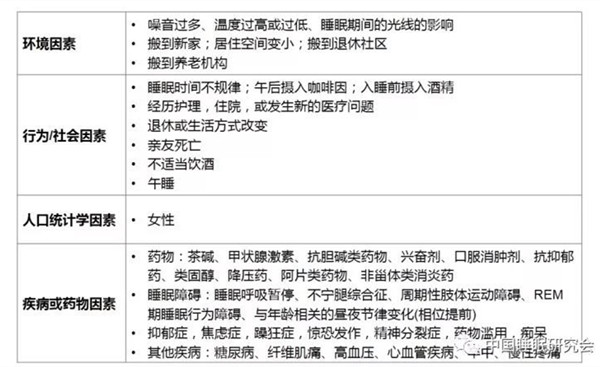
多種因素均會增加老年人發生失眠的風險,包括環境、行為、疾病、人口統計學和社會因素等(詳見下表)。

老年人失眠的評估
失眠的診斷應基于詳細的臨床病史。為了診斷失眠的具體類型,臨床醫生應詢問失眠病史、失眠癥狀、睡眠-覺醒規律、其他睡眠相關的癥狀、日間功能以及既往治療措施。對于老年人,還應詢問其是否有打鼾或腿部不適的癥狀。醫生需使用篩查問卷來判斷其是否存在影響睡眠的共患病、物質濫用和/或精神狀況。另外,老年人白天可能活動較少,并且長時間打盹或瞌睡,因此評估日間活動情況也很重要。
失眠的主觀評估手段包括睡眠問卷[匹茲堡睡眠質量指數(PSQI)和失眠嚴重程度指數(ISI)]以及睡眠日記。由于有些老年人存在視力減退,有時很難完成睡眠日記,建議使用大號字體使其更容易完成。
失眠的客觀評估(如體動記錄儀和多導睡眠圖)對于失眠的常規診斷和評估不是必要的,但可能有助于排除其它共患的睡眠障礙,如睡眠呼吸障礙或晝夜節律性睡眠-覺醒障礙。
老年人失眠的治療
治療目標:失眠的治療目標是改善睡眠質量和/或增加睡眠時間,減少失眠相關日間功能障礙。治療方案的選擇取決于失眠癥狀的嚴重程度和持續時間、共患病情況、患者參與行為治療的意愿以及患者對藥物不良反應的易感性。
療效評估:治療過程中可使用睡眠日記和問卷來評估治療方案改善失眠的效果,并決定何時停止治療。停止治療后仍需定期隨訪,以便及早發現由于健康狀況或生活方式改變而可能出現的失眠復發。
非藥物治療:中國成人失眠診斷與治療指南(2017版)指出,老年失眠患者應首選非藥物治療,如CBT-I(失眠認知行為治療),包括刺激控制、睡眠限制、放松訓練、認知調整、睡眠衛生教育等。
藥物治療:如果老年失眠患者無法依從非藥物治療,可以考慮藥物治療。老年患者的用藥應從最低有效劑量開始,短期應用或采用間歇療法,不主張大劑量給藥,治療過程中需密切觀察藥物不良反應。對于老年失眠患者,苯二氮卓類藥物(BZDs)會增加記憶障礙、跌倒、骨折、交通意外以及可避免的急診和住院風險。長期使用BZDs類藥物會增加成癮、濫用風險以及耐受性。需要告知老年失眠患者BZDs類藥物的危害,對于已經使用BZDs類藥物的患者,應鼓勵其逐漸減少劑量,直至停藥。
中國成人失眠診斷與治療指南(2017版)強調,老年失眠患者使用BZDs類藥物時需謹慎,藥物治療推薦選擇non-BZDs(唑吡坦、右佐匹克隆)、褪黑素受體激動劑、食欲素受體拮抗劑和小劑量多塞平。
總結:
人到老年,睡眠持續性及睡眠結構會發生改變。雖然失眠不是衰老的正常環節,但其發生率隨著年齡的增長而增加。多數老年人會出現入睡困難、睡眠維持困難或早醒,并伴隨日間功能障礙。睡眠環境、藥物、軀體和精神疾病等多種因素均會增加老年人失眠風險。全面的睡眠和健康史對于失眠的診斷很重要。老年失眠患者推薦的一線治療是認知行為療法,如需藥物治療,應密切關注藥物不良反應,謹慎使用BZDs類藥物,推薦選擇non-BZDs(唑吡坦、右佐匹克隆)、褪黑素受體激動劑、食欲素受體拮抗劑和小劑量多塞平等。
轉自:延安大學咸陽醫院睡眠醫學科

如果您或者您的家人有睡眠障礙問題
請咨詢延安大學咸陽醫院睡眠醫學科
地址:延安大學咸陽醫院腦血管病院14層


